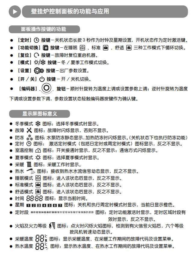
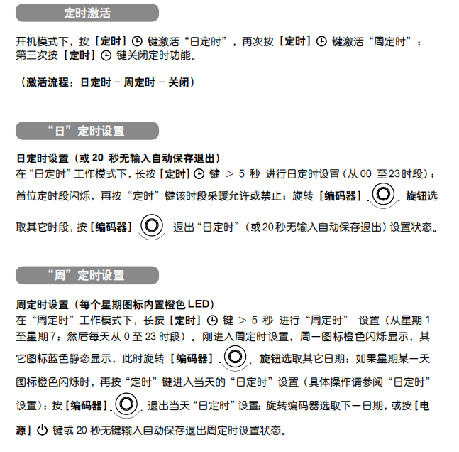
康威斯曼燃气壁挂炉: 康威斯曼新一代微电脑控制全自动壁挂式燃气采暖热水炉(以下简称壁挂炉),本壁挂炉在吸收欧洲先进采暖技术的同时结合中国的使用环境,优化功能设计,提升产品的品质。以精湛的制造工艺,极高的可靠性能,精巧的时尚设计,深得用户青睐。 产品特点: 采用高效节能热交换系统:采用优质纯铜大容量热交换器和高效燃烧器,提高燃烧效率,节能环保,具有高效采暖和超大容量供应热水两种功能。 采用先进的 PWM 燃气比例控制技术:壁挂炉的核心技术是控制系统。通过温度和压力传感器反馈的信息自动调节燃气供给量,精确控制采暖和卫生热水的温度,使热水及采暖的温度设定在您所选定的温度上。达到自动为您节省能源的目的。 采用多重安全保护装置:具有多重安全保护装置。采用燃烧室和排气通道完全封闭的平衡式强制排气系统,吸收室外的新鲜空气,并将燃烧后的废气排出室外,消除壁挂炉工作时产生的一氧化碳对人体安全的危害。并设置多重过热保护、熄火保护、烟道堵塞保护、超压保护、多重防冻保护等多种装置。 采用静音的运转方式:在燃烧器内采用了吸音装置,吸收燃烧时产生的燃烧噪音。同时低噪音的优质风机和循环水泵以及完善的密封系统,使整机噪音降低。留给您一个宁静的生活空间。 采用先进的设计:采用自动调节缓冲设计,大限度地降低了故障的机率,取得采暖技术的突破,显示了雄厚的技术实力。 采用坚固耐用的零部件制造:经久耐用的核心部件确保产品的品质和使用寿命。内部材料经热化防腐蚀处理,机体面板采用耐腐蚀性强的材料,使用色泽高雅的特殊涂料喷涂,提高了产品的耐久性与质量的稳定性。 断电记忆功能:壁挂炉安全运行过程中停电,将自动保存停电前的设置。重新通电后,自动检测运行条件,若正常,将自动执行停电前的程序。 微电脑芯片控制防止水垢:产品采用优质防水垢设计的主热交换系统并结合现代微电脑芯片控制使用温度,从而达到延缓水垢的形成。 设计精美,安装简便:产品外形设计精巧,内部结构紧凑,易于安装、维修。配套使用的给排气管专为本产品度身定造,联结严密、牢固,安装方便。

评价评价评价评价评价评价评价评价评价评价评价评价评价评价评价评价评价评价评价评价评价评价评价评价评价评价评价评价评价评价评价评价评价评价评价评价
你的评分 * :
Copyright © 2022.Company name All rights reserved.